Maxies Pages

Theremin circuit diagrams

There are two ways to get yourself a theremin: buy one, or build one. If you can, the last option is an interesting one. You can choose between many versions, ranging from very simple to rather complex. Choose between transistors, tubes or integrated circuits. The advantage of building one is that you really get to know your theremin and can modify it until it works exactly the way you want. Below I list the diagrams I've found on the Internet. Some of them are available as kit, I will provide a link to the supplier in those cases. Please note: there are copyrights on most schematics. In most cases you can build your own theremin from the schematics below, but it's illegal to sell theremins or kits based on the diagrams below without permission from the authors. To build some of the more complex designs, you need to have some experience in electronics and rf technology, as well as some measurement equipment. Kits may require less experience and equipment. Enjoy!

I'm very pleased that I have to announce the following:
This page was getting too big. Therefore I have split the page up into a solid state theremin and a Tube theremin page.

Solid state theremins - only pitch control

Wien bridge theremin

Diagram Rev.1(gif 13k)
This is a theremin with only a pitch control. It doesn't use any coils or hard to find intergrated circuits. I think it's a good design in its class, worth trying, it might even be a good base to experiment further (like adding volume control). Arthur made some improvements in this revision-1 diagram. This diagram is designed and ©2002 by Arthur Harrison. Look at Art's Theremin page for a detailed description.

203 theremin

Diagram (gif 17k)
The 203 Theremin is a battery operated version of the Wien bridge theremin. It is a pitch-only theremin. This design is a bit sensitive to interference, but if that isn't an issue it may be a handy device for practice or demonstrations. This diagram is designed and ©2001 by Arthur Harrison. Look at Art's Theremin page for a detailed description.

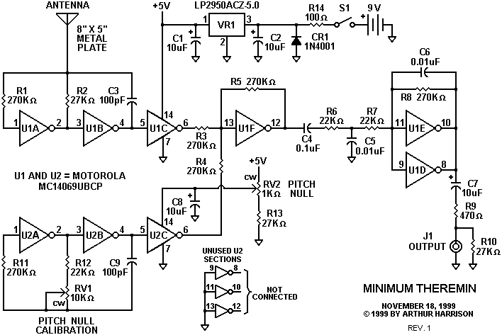
Minimum theremin

Diagram (gif 12k)
Arthur Harrison designed the "Minimum Theremin" with the objectives of simplicity and economy, and in response to frequent requests for an instrument that can be built with readily available parts. This is a pitch-only instrument that demonstrates the basic theremin concept, perfect for science fair projects or as a coffee table conversation piece. Although it doesn't have the qualities of more expensive and complex theremins, it is very inexpensive, relatively easy to make, and sufficiently sensitive and stable for playing a melody.
This diagram is designed and ©1999 by Arthur Harrison. Look at Art's Theremin page for a detailed description.

Simple theremin

circuit diagram (jpg 17k)
Another simple theremin. There is no volume control. Maybee nice to play with, or to use for some sound effects. Source: Michaels Homepage

Very simple digital theremin

circuit diagram (gif 60k)
Very simple design with only 2 integrated circuits and a handfull of small components. It has only pitch control, but is never the less a nice device to play with. Design: C. R. Fischer, Hands On Electronics, Sept. 1987.

El Cheapo theremin

circuit diagram (gif 9k)
Very simple, and not so interesting, transistor theremin, only pitch control. I don't know anything about the source of this design. You may fill me in on that if you know..

E.P.E. 1995 theremin

diagram (jpg 83k)
This is a transistor theremin published in Everyday Practical Electronics by Jake Rothman. Check their site to see if a back-issue is available. Another option is to download the full article in PDF format from Thereminworld . This is a pitch only design. Clear construction details, good for DIY novices.

Modified E.P.E. 1995 theremin

diagram (gif 82k)
This is a transistor theremin originally published in Everyday Practical Electronics by Jake Rothman, with pitch control only. I found it on www.lynx.bc.ca/~jc/pedals.html . This is a modified version of the original, I don't know whats modified. The author says it has a nice tone, perhaps it's what you're looking for if you don't need a volume control. The diagram is rather large, but i found the text become unreadable when scaling it down, it's best viewed printed.

Popular Electronics Aug. 96 One Chip theremin

diagram (jpg 71k)
article (jpg 141k)
This artice has been referred to as the one-chip theremin while it's actually called 'theremin on a chip'. It's a pitch-only design by Nick Cinquino.

RAES "classic theremin"

diagram (gif 6k)
This pitch-only theremin uses no LC circuits. Instead both oscillators are build with 2 8038 function generator ic's. Followed by quite a nice mixer and a LF356 audio amp. Designed by Dr. G. W. Raes.

Alexander Zeiliger's theremin

page 1 (gif 46k)
page 2 (gif 58k)
page 3 (gif 49k)
page 4 (gif 52k)
page 5 (gif 54k)
schematic diagram (gif 38k)
This is a scanned article about a transistor theremin by Alexander Zeiliger (Sasha). It's a project paper, so the diagram is quite well documented. Now with a new schematic diagram that's much better to read.

Solid state theremins - pitch and volume control

Elektuur (Elektor) optical 'theremin'

diagram (gif 10k)
This is an optical 'theremin' circuit. It does have both pitch and volume control. Both are controlled by the amount of light that reaches the two LDR's that are part of the circuit. It's a very simple design with only a few parts.

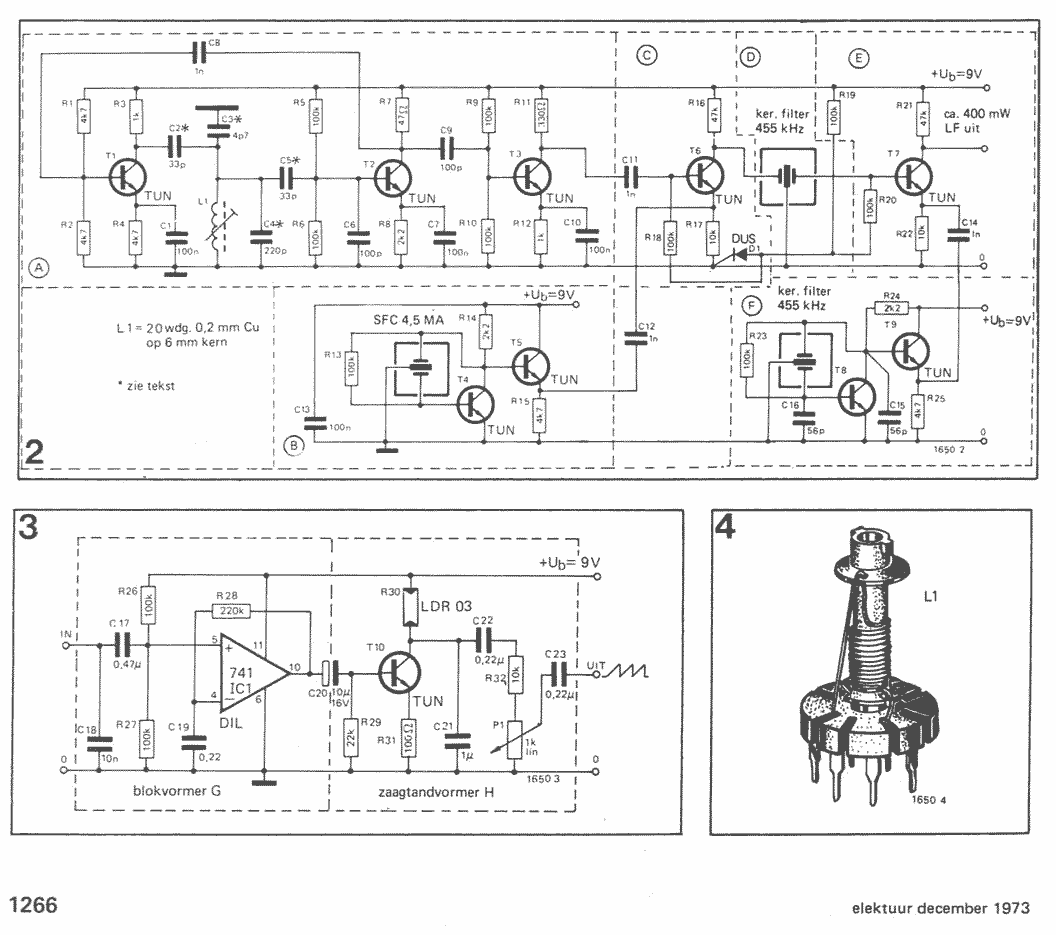
Elektuur (Elektor) 1973 theremin

diagram (gif 50k)
This design uses double mixing to avoid locking of the oscillators. That might be interesting if you want very low frequencies. The dual mixing makes the circuit rather complicated. Volume control is done optically with an LDR.

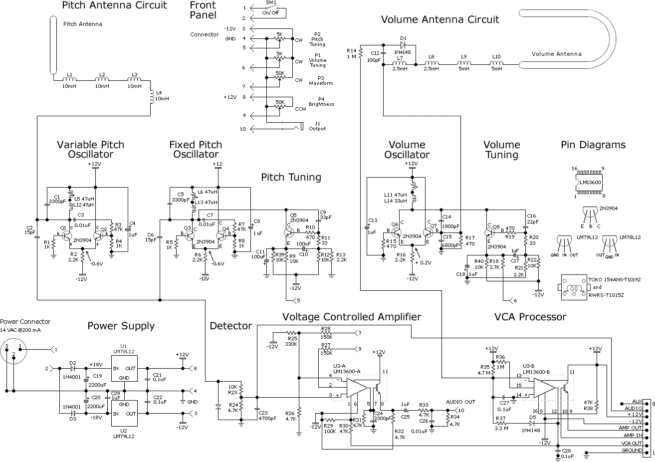
Analog theremin, Univ. of Glasgow

circuit diagram (gif 35k)
For this analogue theremin they used a transistor oscillator which follows a design originally developed by Colpitts. There are four oscillators in total, arranged in two pairs. Each pair forms a beat-frequency oscillator the outputs of which are modulated by the effect of a player's hand capacitance near each antenna. This is how the pitch and volume of the instrument are controlled.

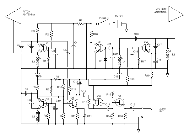
Digital theremin, Univ. of Glasgow

circuit diagram (gif 30k)
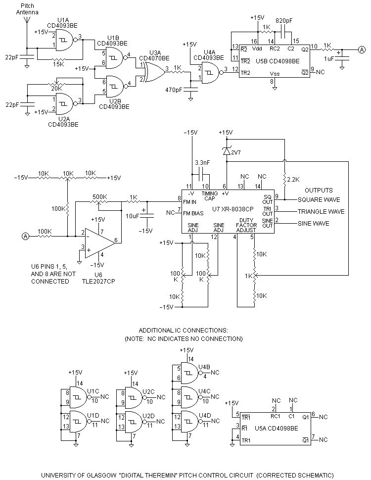
revised pitch-circuit diagram (GIF 17k)
The digital theremin uses CMOS oscillators and logic gates to produce two DC Levels. One DC Level varies with the proximity of the player's hands from the pitch antenna, and the other DC Level varies when the volume antenna is approached. This design of circuit is advantageous because it pretty much depends on the imagination of the constructer, what he/she wants to do with these DC Levels. Obviously, a basic instrument would have the DC Levels controlling a voltage-controlled oscillator (VCO) and voltage-controlled amplifier (VCA). However, such a DC Level could also control a voltage-controlled filter (VCF). There are numerous designs of such voltage-controlled circuit elements. In this circuit which you can download, it shows a VCO and VCA block based on commonly available commerical integrated circuits. Each block is controlled by a CMOS oscillator/logic gate stage, of which there are two (one for each antenna). The design has proven very successful in recording, where the signal-to-noise is of HI-FI quality, and also in playability, since the tuning and volume offset is easily trimmed by adjustable knobs on the front panel. The pitch control circuit has been revised and can easily replace the original circuit. (Designed and built by Lindsay Reid and Brendan Dougan for a final year project ) There is now a FAQ about this project at theremin world.

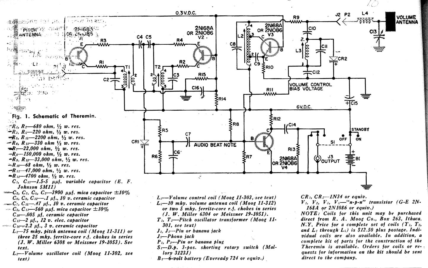
Electronics World (Moog) 1961 theremin

page 1 (288k jpg)
page 2 (472k jpg)
page 3 (400k jpg)
page 4 (342k jpg)
page 5 (135k jpg)
only diagram + partlist (112k gif)
In 1961 Dr. Robert Moog published one of the first transistorized theremin designs. It was a popular design, as he sold over 1000 kits. Today this still is a nice design for 'your first theremin'. You may need to consult a store, specialized in radio components, for suitable coil replacements. Page 1-5 is the full article, with interesting info on the circuit and on making the coils. If you don't want to download all the large files, you could just download the diagram with partlist. (All files taken from PDF files, send to me by Ted Rosenberg -thanks :)

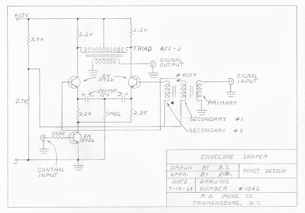
Moog Vanguard II 1964

power supply and amp (gif 57k)
pitch generator (gif 78k)
waveform generator (gif 47k)
envelope shaper (gif 48k)
This is nice. At the Moog Archives I found these handdrawn diagrams of the Vanguard II. (Thanks for the tip Martin!).

Popular Electronics 1967 theremin

schematic diagram (18k gif)
article (20k pdf)
diagram (35k pdf)
printed circuit board (78k pdf)
This is the design from Popular Electronics 1967. The PDF files (Acrobat reader) contain the full article, circuitboard and diagram + partlist. Its the predecessor of the 1974 or SWTP #142 theremin. It's not wise to build this one since the #142 theremin has some usefull corrections and modifications.

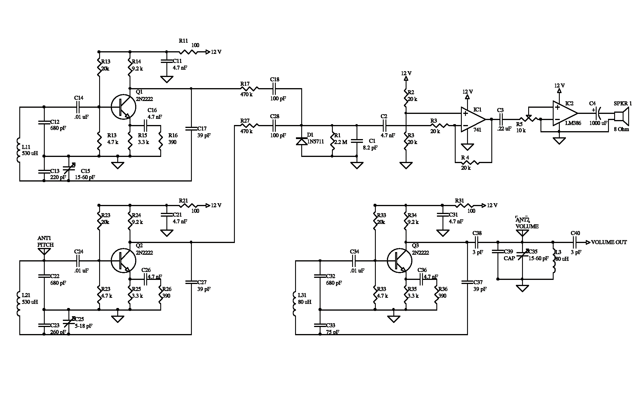
Popular Electronics 1974 / SWTP #142 Theremin

original circuit diagram (gif 25k)
Same design but different diagrams (©1999 by Athur Harrison), which are easier to read:
part 1: volume section (gif 7k)
part 2: amplifier section (gif 7k)
part 3: pitch section (gif 8k)
This used to be a kit from Southwest Technical Products Corp. back in '74, called kit #142. It was published in Popular Electronics in that year. The design has some corrections and improvements over the '67 model. This theremin is fairly easy to build, however, placement of the components is a bit critical. Look at Art's Theremin page for more info and construction details.

#144 Theremin

part 1: volume section (gif 9k)
part 2: amplifier section (gif 11k)
part 3: pitch section (gif 9k)
Some improvements were made on the #142 theremin. The result is, considering its simplicity, a good instrument, with a clean sound. Today it's still a design worth building. However, since RF technology is involved (like with all theremins) component placement is somewhat critical. More info and construction details can be found at Art's Theremin page . Diagrams are ©1999 by Arthur Harrison.

#145 Theremin

diagram (gif 39k)
In nov. 2000 Athur Harrison supprised us with a new redesign of the #144 theremin. This new design promisses to be more stable thanks to a new oscillator design (differential paired instead of Colpitts). And changes have been made to the oscillator levels, reducing non-linear distortion. The result is a consistent sound troughout the entire volume range. Also, there is less rf noise on the audio output thanks to an added filter. A full description of the circuit and detailed construction instructions can be found at Art's theremin page . Some experience and measurement equipment is needed to build this theremin. This diagram is ©2000 by Arthur Harrison.

PAiA Theremax kit
Electronics Now feb/mar 1996

circuit diagram (gif 47k)
circuit board (gif 76k)
component placement (gif 280k)
PAiA Electronics, Inc. offers a kit for this theremin, which seems to me the best way to build this theremin. The circuitry is rather complex, transistor based. You can find info on their site on changing the sound, as well as a detailed description on the circuitry. It's a very sensitive instrument (large pitch range) and has several outputs to drive an analog synth. The pitch and velocity CV outputs are not very good. Fred Nachbauer made some mods to solve these problems.

Big Briar (Moog) Etherwave
a.k.a. Electronic Musician 96 theremin

circuit diagram (gif 47k)
This is a truly professional theremin, designed by Robert Moog. It's sold by Big Briar so it's obvious that you can only use this diagram for personal use. The Etherwave is sold as a kit as well. At their website you'll find a full description of the circuit, and even lots of tips for modifying (or hot rodding) the circuitry. Dr. Moog wrote a DIY article in Electronic Musician of feb. 96, the theremin described there is basically the Etherwave.

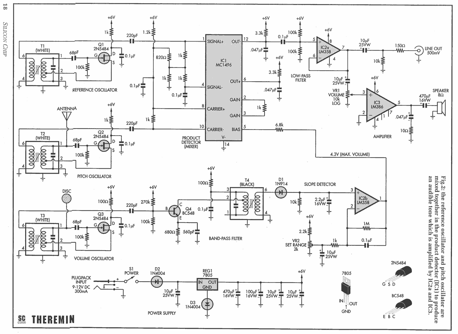
Silicon Chip August 2000 theremin

circuit diagram (gif 74k)
circuit board (gif 101k)
placement (gif 78k)
A fairly simple but nice design from the Australian Magazine Silicon Chip. Normal 455 kc IF transformers are used as osc. coils. A Kit is available from Jaycar Electronics kit #KC5295, for about $50. Which seems a fair price to me.

Other gesture controllers

Controller 0-5V outp.

circuit diagram (jpg 13k)
This diagram contains the obvious two oscillators and mixer, followed by a intergrating circuit that produces 0-5V output. Its probably derived from the digital theremin diagram above. This is a great diagram for building your own gesture controller(s). It could be connected to an analog synth or whatever you can dream up. Imagine a 3d setup, controlling pitch, volume and waveshape.. Source: Michaels Homepage


Max

Theremin schematics