Bio-Sensing and Bio-Feedback Interfaces
--- doubleMyo, MuseOSC, PAWsensor ---Yoichi Nagashima (SUAC/ASL)
Data: November 27, 2017 from 13:00 to 16:10 Place: Conference Room 2, Tokyo University of the Arts, Department of Musical Creativity and the Environment Adresse : 1 Chome-25-1 Senju, Adachi, Tokyo 120-0034, Japon
![]()
![]()
1. Summery of Presentation
I will report (with short demonstration performance) about new instruments applied by biological information sensing, biofeedback and multi-channel tactile sensors. Recently I developed three projects - (1) a new EMG sensor "Myo" customized to be used as double sensors, (2) a new brain sensor "Muse" customized to be used by OSC, and (3) an originally developed "MRTI (Multi Rubbing Tactile Instrument)" with 10 tactile sensors. The key concept is BioFeedback which has been receiving attention about the relation with emotion and interoception in neuroscience recently.
The commercialized sensors "Myo" and "Muse" are useful for regular consumers. However, we cannot use them as new interfaces for musical expression because they have a number of problems and limitations. I have analyzed them, and developed them for interactive music. The "DoubleMyo" is developed with an original tool in order to use two "Myo" at the same time, in order to inhibit the "sleep mode" for live performance on stage, and in order to communicate via OSC. The "MuseOSC" is developed with an original tool in order to receive four channels of the brain-wave, and 3-D vectors of the head.
Even though not dealing the direct bio-signals, the tactile sensor is very interesting / important for human sensing. The "RT corporation" in Japan released the "PAW sensor" which is a small PCB (size 21.5mm * 25.0mm, weight 1.5g) with a large cylinder of urethane foam on it. The output information of this sensor is four channel voltages which is time-shared conversion, which means the nuances of rubbing / touching the urethane foam by fingers. Then, I developed a system to use 10 "PAW sensors" with egg-shaped plastic container for ten fingers. The performer can control ten fingers by rubbing tactile action, and a total of 16 parameters from the PAW sensors are realtime mapped - to generate four voices by formant synthesis algorithm and - to generate realtime Open-GL graphics by fractal algorithm.2. Biography
Yoichi Nagashima, composer/researcher/PE, was born in 1958 in Japan. He learned and played some instruments: violin, recorder, guitar, keyboards, electric bass, drums, and vocal/choral music. He was the conductor of Kyoto University Choir and composed over 100 choral music, and studied nuclear physics there. As the engineer of Kawai Musical Instruments, he developed some sound generator LSIs, and designed some electronic musical instruments, and produced musical softwares. From 1991, He has been the director of "Art & Science Laboratory" in Japan Hamamatsu, produces many interactive tools of real-time music performance with sensor/MIDI, cooperates some researchers and composers, and composes experimentally pieces. He is also a key-member of Japanese computer music community. From 2000, he has been also the associate professor at SUAC(Shizuoka University of Art and Culture), Faculty of Design, Department of Art and Science, and teaches multi-media, computer music and media-art. As a composer of computer music, he collaborates many musicians in his composition: Piano, Organ, Percussion, Vocal, Flute, Sho, Koto, Shakuhachi, Dance, etc. In 2004, he organized and was the General Chair of NIME04, and he became the associate profrssor of master course of SUAC. He became the professor on April 2007. He supported over 120 works and projects of interactive/multimedia installations from 2000, composed/performed many works of computer music, and organized/performed many lectures/workshops in many places all over the world.3. Related Links
- Art & Science Laboratory (main Website, in Japanese)
- Profile : Yoichi Nagashima
- NIME2004 (general chair)
- 2016 EU-Russia Tour (37 days)
- Overview the tour
- tempora international meeting (Bordaux, France - 2016.08.30)
- TV interviewed (Bordaux, France - 2016.08.30)
- VS-Games2016 (Barcelona, Spain - 2016.09.09)
- ICMC2016 (Utrecht, Netherland - 2016.09.14)
- Lecture in Russia (1) (Yekaterinburg, Russia - 2016.09.19)
- Lecture in Russia (2) (Yekaterinburg, Russia - 2016.09.19)
- Interactive Media Arts --- New Ideas and New Technologies --- (presentation)
- Workshop in Russia (1) (Yekaterinburg, Russia - 2016.09.20)
- Workshop in Russia (2) (Yekaterinburg, Russia - 2016.09.21)
- Lecture in Moscow (1) (Moscow, Russia - 2016.09.24)
- Lecture in Moscow (2) (Moscow, Russia - 2016.09.25)
- Photo in Russia
- Photo from MARS Gallery
- Bio-Sensing and Bio-Feedback Instruments --- DoubleMyo, MuseOSC and MRTI2015 --- (ICMC2016)
- Towards the BioFeedback Game --- with Interoception and Rehabilitation --- (VS-Games2016)
- Multi Rubbing Tactile Instrument (NIME2016)
- Assembling Music (SI15)
- SUAC Studio Report (ICMC2012)
- Untouchable Performance and Technology (ACMP2011)
- SYNC2010 Lecture (1) (Yekaterinburg, Russia - Dec. 2010)
- SYNC2010 Lecture (2) (Yekaterinburg, Russia - Dec. 2010)
- SYNC2010 Lecture (3) (Yekaterinburg, Russia - Dec. 2010)
- GHI project and "Cyber Kendang" (NIME2007)
- GDS (Global Delayed Session) Music - new improvisational music with network latency (ICMC2003)
- Bio-Sensing Systems and Bio-Feedback Systems for Interactive Media Arts (NIME2003)
4. Main Topics
4-1. The history of "original EMG sensors"
4-1-1. "MiniBioMuse-I"
![]()
4-1-2. "MiniBioMuse-II"
![]()
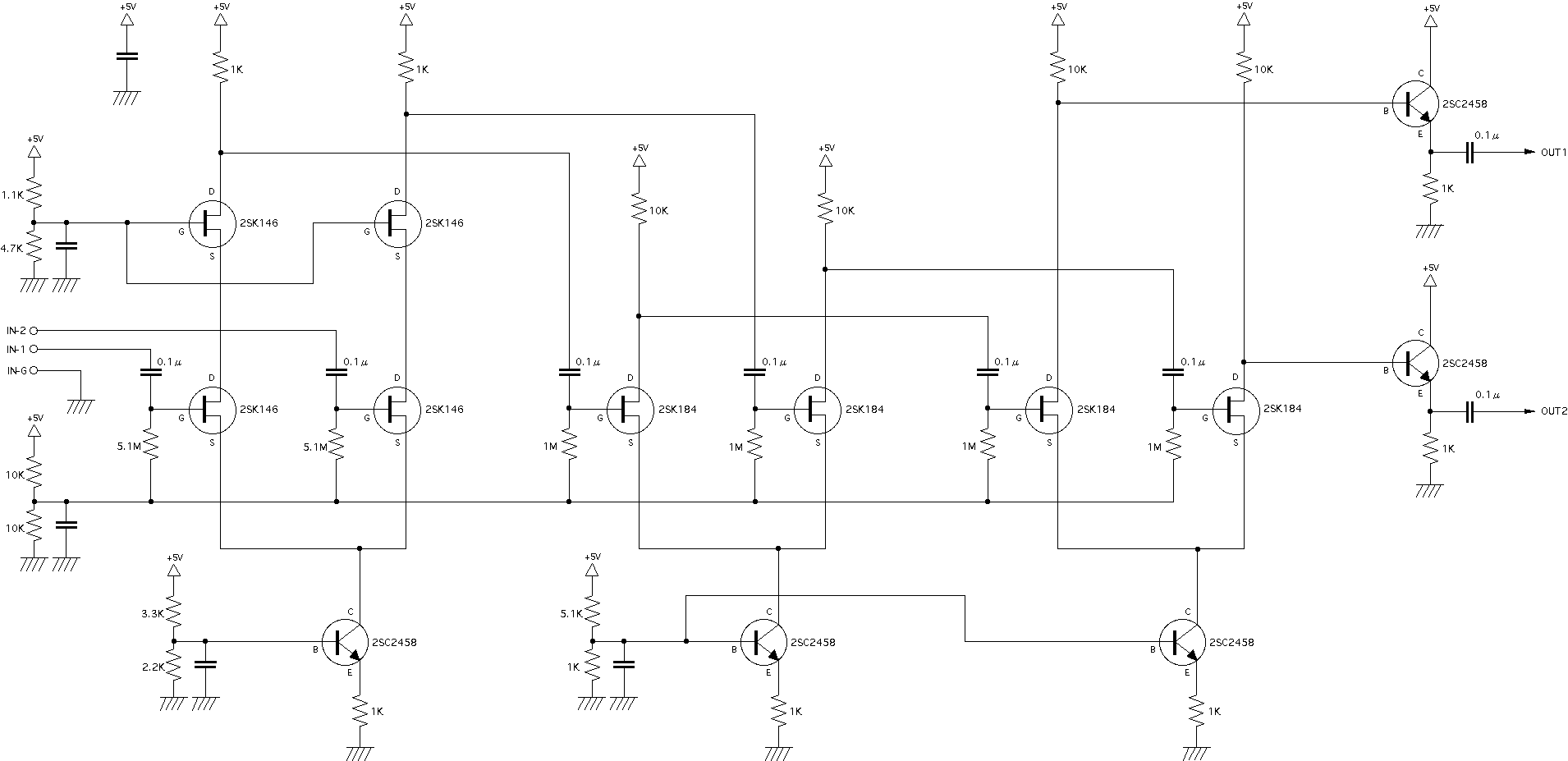
4-1-3. "MiniBioMuse-III"
![]()
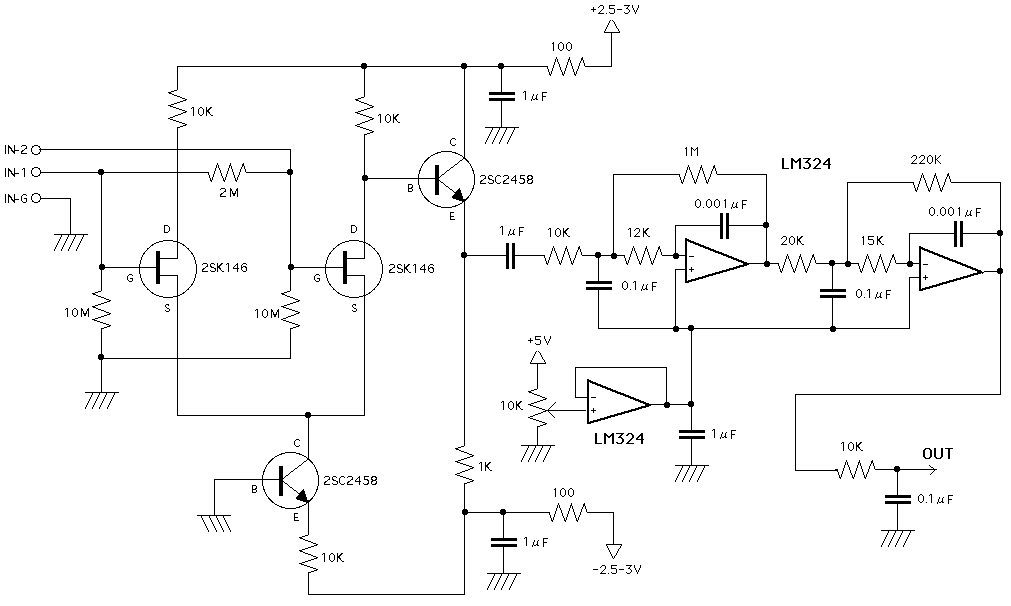
4-1-4. "MegaChips"
![]()
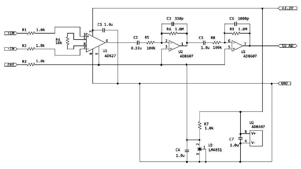
4-1-5. "CQ_mbed_EMG"
![]()
4-1-6. "VPP-SUAC"
![]()
4-2. "Myo" and "doubleMyo"
![]()
4-3. "Muse" and "MuseOSC"
![]()
4-4. OpenBCI
![]()
4-5. doubleMyo + MuseOSC + OpenBCI
![]()
4-6. "PAWsensor" and "MRTI2015"
![]()
4-7. "PAW-eight"
![]()