作るサウンドエレクトロニクス

2 アナログ的サウンドエレクトロニクス


本章では、サウンドエレクトニクスの中でも基盤技術となっている、 アナログシンセサイザやアナログによる電気楽器/電子楽器の回路技術から 振り返っていくことにします。これは決して過去のものではなく、現代でも 通用する基本的なサウンドエレクトロニクスの要素技術なのです。

●アンプ

エレキギターなどの電気楽器や、電子オルガンなどの電子楽器など、 サウンドを扱う機器で必須となるのは、最終的に空気振動として耳に 伝えるためのアンプとスピーカ、いわゆる「サウンドシステム」です。 ただし、本書はハイファイオーディオマニアのための本ではありません ので、ここで各種のオーディオアンプの方式とかスピーカの種類、音質の 改良技術などに深入りすることはしません。むしろ楽器の世界では、 理想的に平坦な特性(ハイファイ)よりも、クセのある特性のアンプ とスピーカが「楽器の個性」として好まれてきた経緯もあります。

真空管[章末のコラム参照]の時代から、エレクトロニクスの花形が現在のIC やLSIに移るまでの長い期間、そして現在でも半導体技術の中枢にいる主役は、 図2.1 のような「トランジスタ」の回路です。P型とN型と2種類ある半導体 を組み合わせた2端子素子の「ダイオード」に対して、エレクトロニクスの 主役であるトランジスタは3端子素子で、構造的には「PNPトランジスタ」と 「NPNトランジスタ」の2種類があり、 図2.2 のような名前の付け方のルールが あります。もっとも、高周波タイプのトランジスタでオーディオ帯域の 低周波回路を組んでもまったく問題ありません。

図2.3 は、 図2.1 の回路図の入力電圧(左側の縦軸)と出力電圧(右側の縦軸) とを実際の回路により計測した例です。上段の入力電圧は、0.15V程度の振幅 であるのに対して、下段の出力振幅は1.2V程度にまで増幅されていることが わかります。なお、 この図 では入力電圧が細かく振動しているのに出力に あまり反映されていませんが、これは入力電圧を計測していたオシロスコープ の部分でノイズを拾っている(実際の信号にはこの成分はあまり乗って いない)ためです。またこの回路では、入力信号と出力信号の極性が反対の 「反転増幅器」であることにも注意しておきましょう。

さて、サウンドエレクトロニクスでのアンプの役割には、 図2.4 のような色々な 領域があります。

「音響信号のミキシング、増幅」とは文字通りで、システム内の電気信号 を最終的にスピーカからの音響(空気振動)にするまでの領域です。 サウンドのディジタル情報がD/A変換されたあたりの、いわゆる音源部分 での出力というのは、ある振幅の電圧信号になっています。これを、 エレキギター等のピックアップ信号を増幅するプリアンプの出力など他の 系列の信号と足し合せる部分がミキシング回路で、一種の電圧加算アンプ です。また、スピーカを駆動するためには、この電圧信号を「電力信号」 として電圧だけでなく電流も十分に駆動する必要があり、ここにパワー アンプ回路が必要になります。

たとえば、 図2.5 は、専用ICのLM386を1個だけ使った「パワーアンプ 回路キット」を動作させている風景です。ここでは、入力として ウォークマンの電圧信号を与えて、電源として乾電池のエネルギーを 利用して、スピーカを駆動する電力信号を得ていることになります。 そして、このアンプの回路図は 図2.6 のようになっています。ここでは、 アンプICのLM386の内部のトランジスタ回路の構成まで深入りすること なく、機能を実現するブラックボックスとして活用できるわけで、 本書ではこのような「簡単に入手できる機能IC/LSI」については、 積極的に利用していくつもりです。

なお、本書では、おもに「ライン」レベルのサウンド信号を作り出すところに 主眼がありますので、最終的にスピーカを駆動するパワーアンプの検討は 省略します。興味のある皆さんは、各種のパワーアンプキットを製作して みるといいでしょう。実際には、ステレオコンポ、ラジカセ、カラオケ の外部入力、パソコン用モニタなど、どんなアンプに接続しても電気信号と しては変わりません。もちろん、音のクオリティはアンプとスピーカにより 変化するのはいうまでもありません。

図2.4 の「シグナルコンディショニング」というのは、たとえばセンサや ピックアップからの信号を一般的な電圧信号にするプリアンプ部分、 あるいは極性反転、振幅制限リミティング、オフセットを加算する電圧 シフト回路、電圧−電流変換、バッファリングなどの機能のアンプです。 これらは、一般にOPアンプICによって、かなり理論的な特性を容易 に獲得できるようになっています。また、周期的に繰り返す信号を発生 するオシレータに対して、エンベロープのような非周期的な制御電圧 信号を生成するのも、アンプ回路の一種の応用となります。

そこで、トランジスタの次の世代として、アナログのエレクトロニクス 回路技術の基本要素として活躍するOPアンプ回路について、簡単に整理 しておきましょう。最近の電子回路では、単体のトランジスタだけを使う ことは少なくなり、アナログ回路であればOPアンプ(演算増幅器、 「オペアンプ」と呼ぶ)を活用することが一般的になりました。OPアンプ とは、回路図上では 図2.7 のように単純な2入力のアンプであり、実際には 多数のトランジスタによる高性能な増幅回路をブラックボックスの単純な 「部品」として提供しているものです。図のように、8ピンのパッケージに 2回路分のOPアンプ、あるいは14ピンで4回路入っているタイプを筆者はよく 使っています。OPアンプは増幅度がとても高い「理想アンプ」なので、 図のように2つの電源端子に対して、パッケージのすぐ近くに「パスコン」 と呼ぶ大容量のセラミック積層コンデンサ(104-105)を取り付けます。

OPアンプには、多くの種類の応用回路があります。簡単に基本回路とともに 紹介しておくと、 図2.8 の反転増幅回路、 図2.9 の非反転増幅回路、ミキシング 回路に必要な加算回路や減算回路を実現できる 図2.10 の差動増幅回路、ゲイン が1倍で入力インピーダンスが非常に大きいためにバッファによく使われる、 図2.11 の「ボルテージ・フォロワ」回路、 図2.12 の「電流−電圧変換回路」、 図2.13 の微分回路と積分回路、などがあります。また、OPアンプのゲイン が非常に大きいことを利用して、入力電圧の差を無限大まで増幅することで 入力の大小に対して出力が正負の電源電圧のいずれかになる、という コンパレータ(比較器)回路もよく使われます。

図2.4 の「オシレータ/フィルタ/エフェクタ/モジュレータとしてのアンプ」 とは、回路要素としてはアンプを利用しながら、サウンドエレクトロニクス としては「増幅」以外の機能を実現する、という領域です。アンプの出力を 入力に帰還することで「発振」を実現する、というのはもっとも基本的な 応用例です。また、単純に微小な入力信号を相似的に拡大する(線型)な 増幅でなく、入力信号の波形が非線型に変形されるところから、サウンド エレクトロニクスの色々な面白い局面が現われてきます。そして、非線型 増幅回路の代表例の「スイッチング回路」は、アナログからディジタルへと 進展していく橋渡しともなっています。

たとえば、 図2.14 図2.1 と似ているトランジスタによる増幅回路ですが、 トランジスタ2SC1815のベース端子のところに、電源との間の100kΩの 「バイアス抵抗」を入れることによって、出力電圧はほぼ電源電圧フルスケール とGNDとをスイングするようになります。 図2.15 はこの回路で実際に測定した 信号で、入力電圧(左側の縦軸)と出力電圧(右側の縦軸)とを比べてみると、 これも反転増幅器ですが、信号の形は大きく歪んでいます。これがオーディオ アンプであれば、原音とは似ても似つかない歪んだ音になりますが、ディジタル 電子回路では、このように「飽和した信号」を使うのが一般的です。つまり、 入力のアナログ的な信号は、この回路によって「1」(+5V)か「0」(GND)と いう、ディジタルの明確な値になっているというわけです。この場合、上段の 入力信号に乗っている小さなノイズは下段の出力信号では完全に無視されて いることから判るように、ディジタル回路とは、基本的に小さなノイズに 強い、という性質を持っています。

●オシレータ

サウンドは周期的な信号の繰り返しですから、 図2.16 の「発振回路」という のは、サウンドエレクトロニクスをアナログ的に実現するためは、もっとも 基本的な要素となるものです。ここでは、普通の増幅回路の出力の一部を 入力にフィードバックさせてやります。すると、電源を入れた瞬間には入力 も出力もゼロなのですが、外来ノイズや電圧変動をきっかけとして、いろいろな 周波数成分が出力にあらわれ、その際、途中に特定の周波数帯域をもっとも よく通すようなフィルタ回路を入れておくと、出力のうちこの周波数の成分 だけが再び増幅されて出力に出る、という動作を繰り返すことで、この 周波数成分の信号を連続的に発生する、という回路が構成できるわけです。

もう一度、第1章の 図1.2 を見てみましょう。これは、 図2.5 の回路と同じ アンプICのLM386を使って、「ウイーンブリッジ発振器」という回路を 構成した例だったのです。アンプLM386の入力端子には、「正相」 「逆相」という、二つが用意されています。3ピンは正相入力端子で、 ここからの入力信号は、そのまま相似形で増幅されて出力されます。 ところが、2ピンの逆相入力端子から入力された信号は、拡大された上に 極性(プラスマイナスの方向)が逆に出力される、という違いがあります。

正相入力への帰還ループ(ポジティブ・フィードバック(正帰還))では、 アンプの拡大された出力が、この帰還ループを経由して、正相入力に戻って きます。いったん起きた電気的振動は拡大されて、電源電圧の制限で飽和 するまで大きくなり、あとは安定に持続します。これが、発振回路の動作 の本質です。なお、この正帰還ループに入っている2ペアの抵抗とコンデンサ は、実はこのオシレータの発振周波数を決めるフィルタとなっています。

出力ラインから半固定抵抗を経て2ピンの逆相入力に戻ってくる、という フィードバックループは逆相なので、「ネガティブ・フィードバック (負帰還)」がかかります。せっかくのアンプの出力を逆相で入力に 戻す、ということは、増幅した信号を打ち消す方向を加えるので、アンプ としては損をすることになります。しかし、この帰還量を半固定抵抗で 制御することで、アンプ動作のゲインの調整ができます。さらに、ここでは 豆電球がついていますが、これがサイン波形のようななめらかな変化を 生み出すために機能します。

本書の付録CDROMのサウンドトラックのうち、データトラックの第1トラック に続く第2トラックのサウンドは、この 図1.2 の回路の電源を投入し、約10秒 後にオフにした、という実験を実際にサンプリングしたものです。電源の 立ち上がりの部分で、発振が安定するまでに変動している様子がよく判ります。

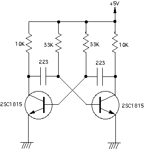
さて、アナログ的なオシレータのもう一つの例として、 図2.17 の回路図 のような「マルチバイブレータ回路」について検討してみましょう。 図2.18 は、筆者が実際にこの回路を「試作用ブレッドボード」に組んで みた風景です。ブレッドボートの横にあるのは、プラスマイナス5Vという 電圧を供給するために作った電源ボックスで、このような環境を整える ことで、いろいろな実験が簡単に行えます。

図2.17 を見ると、二つのトランジスタが完全に対称に配置されています。 そして、一方のトランジスタの出力(コレクタ)が相手のトランジスタ の入力(ベース)に「逆相」で与えられるような「たすきがけ」状態に なっていますから、この回路も飽和した状態で安定に発振動作をすることが 予想されます。そして、実際にこの回路の一方のトランジスタのコレクタ端子 の電圧を測定したのが、 図2.19 のオシロスコープ画面です。この発振回路 の出力波形は「鋸歯状波」と呼ばれるもので、アナログ時代の電子楽器 では、バイオリンのように豊富な倍音を持つ「原波形」として利用されて きました。この場合、さらに音色を変化させるためには、この豊富な倍音 からいくつかの成分をカットする「フィルタ」回路が活躍することに なります。

本書の付録CDROMのサウンドトラックのうち、第3トラックのサウンドは、 この 図2.17 の回路の電源を投入し、約10秒後にオフにした、という実験を 実際にサンプリングしたものです。電源の立ち上がりの部分、さらに電源 を落として、大容量の電源平滑コンデンサによって電源電圧がゆっくりと ゼロに低下して発振が停止していく時の様子がよく判ります。

●フィルタ

「音色」に関するサウンドエレクトロニクス技術の要素としては、アナログ であってもディジタルになっても、「フィルタ回路」が一つの中心となります。 これは、音色を知覚・認知する人間の聴覚の機構が、耳の中に生理的な フィルタ機構を持っているために、感覚的な印象とフィルタ的な意味付けと の対応が自然だからです。そこでまず、半導体を使わない「受動回路」から スタートして、フィルタの基本を整理しておきましょう。直流回路でも 交流回路でも基本的な振る舞いの変化しない「抵抗」ではなくて、ここでの 主役は「コンデンサ」と「コイル」という部品です。

「コンデンサ」とは、直流を流さない部品です。基本的には「電極が絶縁 されて向き合う」というものですから当然です。コンデンサの交流的な 等価的抵抗成分(リアクタンス)は、コンデンサの静電容量Cに反比例し、 さらに回路の周波数fにも反比例します。極端には直流回路では、周波数が ゼロで等価的抵抗は無限大になります。

「コイル」とはこの逆で、電磁石のように電線を巻いたものですから、 直流では理想的には抵抗ゼロとなります。コイルのリアクタンスは コンデンサと逆に、コイルの値(インダクタンス)Lに比例し、さらに 回路の周波数にも比例するような等価的抵抗成分を持ちます。電磁石では、 電源の変動を打ち消すような逆方向の磁界を発生する働きがありますから、 交流回路ではその変化になるべく抵抗します。

これらの基本素子を組み合わせることで、交流回路での「フィルタ」を 構成することができます。ここでは、実際に筆者が計測したデータと ともに整理してみましょう。なお、多くの電子回路では、互いに相補的な 特性を持つコンデンサとコイルのうち、コンデンサのみを用いています。 これは、コンデンサが部品としての進化によって小型化とICチップ上への 組み込みが進んだのに対して、コイルは部品として大きく、IC上にも載り にくいためです。そこで本書でも、基本的にはコンデンサと抵抗によって アナログ回路を構成していきます。

最初に 図2.20 のような回路を考えます。ここでは入力として、一般的な ディジタル回路の信号である「矩形波」(上下の時間がそれぞれ50%である 波形)を用います。そして、入力の矩形波が図のブラックボックスによって どう変化するか、という視点で考えてみます。計測データのグラフでは、 上段には 図2.20 の左側の入力信号を示し、その電圧の目盛りはグラフの左側 ですから、ほぼ「GND」と「+5V」を行き来している矩形波信号を示して います。また下段には、それぞれの回路の出力信号を配置し、その電圧の 目盛りを右側に示しています。入力はプラスの範囲の電圧でも出力にマイナス 電圧が現れることもあります。

まず、 図2.21 のように、二つの抵抗を使った回路を入れた場合には、入出力 の計測結果は 図2.22 のようになります。これは当然のことで、入力の電圧が 二つの同じ値の抵抗によって「分圧」されてそのまま相似形で出力に 出てくる、ということです。

次に、 図2.23 のように抵抗とコンデンサを組み合わせた回路の場合には、 計測結果は 図2.24 のようになります。これは入力の電圧が分圧されている うち、一方がコンデンサに置き換えられたもの、と見ると、コンデンサの 「高い周波数成分ほど通しやすい」「急激な変化分ほど通しやすい」性質 が作用していることがわかります。つまり、回路の入力電圧がGNDから+5Vに、 あるいは逆に+5VからGNDに急激に変化した点では、出力はなめらかに変化 しながら目標地点になめらかに漸近しています。これは、急激な変化成分 ほどコンデンサによってGNDに流れて(捨てられて)、出力信号の成分としては カットされている、という意味になります。このような位置に置かれた コンデンサは、いわば「変動成分を吸収する緩衝装置(バッファ)」 「高い周波数成分ほど交流成分をGNDにバイパスさせる」というような 機能があります。前者を強調して、この回路を「平滑回路」と呼び、後者の 機能を称した部品名が「パスコン(バイパスコンデンサ)」です。

また、 図2.25 のように、抵抗とコンデンサを逆に組み合わせた回路の場合 の計測結果は 図2.26 のようになります。この場合、入力の電圧が分圧されて いる別の一方がコンデンサに置き換えられたもの、と見ると、周波数の 高い、つまり急激な変動成分ほど出力に現れることになり、極端には 「定常的」な成分はコンデンサによってカットされて出力がゼロに なっていく事を意味します。また、入力信号が上昇する時と下降する時と では、抵抗を流れる電流の向きが逆方向になるために、出力にはGND電位を はさんで、プラスとマイナスの両方の電圧(交流)が生じることになります。 入力信号の電圧がGNDから+5Vに瞬間的に上昇する、という急激な変化点 (時間ゼロなら理論的には無限大の周波数)では、最大値として電源電圧と 同じプラスの電圧となりますが、その次の瞬間には入力は+5Vで定常的と なるので、出力電圧はゼロに向かって漸近します。入力が+5VからGNDに変化す る時にはこの逆となり、出力にはマイナス方向に反転したような信号が 現れて、これもゼロに向かって漸近します。この回路はいわば、入力の変化点 だけに反応する出力が得られるもので、「エッジ検出回路」とも言います。

さて、受動回路としてはここまでですが、ここで改めて 図2.13 の「微分回路」 と「積分回路」を見てみましょう。実はこれは、上に述べたCR回路とOPアンプ を組み合わせたもので、実はまさに

 ・微分回路=ハイパスフィルタ(高域通過型フィルタ)回路
 ・積分回路=ローパスフィルタ(低域通過型フィルタ)回路
ということなのです。テレビやステレオやウォークマンにある「音質調整」 や「低音増強(ブースト)」という機能は、実はこのフィルタ回路なのです。 そのおよその信号特性としては、 図2-27 図2-28 のようになります。

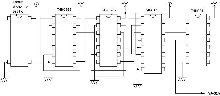
それでは、いよいよOPアンプを登場させて、能動フィルタ回路の製作実験を してみましょう。ここでは、回路の入力信号として、 図2.29 のような 高調波成分を多く含んだパルス状の信号を与えるために、 図2.30 のような 回路を作ってみました。なお、ここでは初めて製作する人のために実体回路図 となっていますが、これはここだけです。以降はこのようなスタイルでなく、 普通の回路図としていきますので、データシートを手元に、信号名からピン 番号を捜して配線していきましょう。

この回路の動作を簡単に説明しておくと、クロック発生モジュールICからの 16MHzの基準クロックを、16分周のカウンタが2個入った74HC393で256分周、 さらに256分周した約244Hzのクロックを得ます。この最終の3ビット出力 をデコーダ74HC138に入れて、デューティが「8分の1」という非対称矩形波 を作り、さらにこれをインバータ74HC04で反転させた、というものです。 ディジタル回路が初めての読者は、仕組みはよく判らなくても結構です ので、とりあえずこの回路を製作して、 図2.29 のような出力が得られる ように挑戦してみて下さい。

本書の付録CDROMのサウンドトラックのうち、第4トラックのサウンドは、 この 図2.30 の回路の電源を投入し、約10秒後にオフにした、という実験を 実際にサンプリングしたものです。電源電圧がゆっくりとゼロに向かう 時に、アナログ回路と違って、ディジタルICとしての動作条件を満たさ なくなるとピタッと止まる様子がよく判ります。

さて、肝心のOPアンプを用いたフィルタ回路ですが、ここではまず、OP アンプICについて紹介しておきます。センサアンプなどのローノイズ・ ハイゲインの回路でない場合に、筆者がいつも使う「定番」のOPアンプ は、 図2.31 の「LM324」です。これは秋葉原でも通販でも簡単に入手でき、 1パッケージに4回路のOPアンプが入っているもので、単一電源でも使用 できるものです。なお、特に断りのない回路では、本書ではOPアンプ 回路にはプラスマイナス5Vの電源を供給しています。なお、一般の ディジタルICとは電源ピンの位置も極性も違いますので、注意しましょう。

まず、 図2.27 は理想的なものですので、オフセット対策やゲイン調整の ための部品を加えた、実際的なローパスフィルタとして、 図2.32 の 回路を実験してみましょう。ここで、コンデンサと並列に入っている 20KΩの抵抗は、理想的にはあまりにゲインが高くて発振してしまう ので入れてあります。この回路は反転増幅器なので、計測した 図2.33 の 出力波形は極性反転していることに注意しましょう。この出力のスペクトル を見ると、かなり高域の高調波成分がカットされていて、サウンドと して耳で聞いてみると、かなり「丸い」音色に変化していることが 判ります。

本書の付録CDROMのサウンドトラックのうち、第5トラックのサウンドは、 この 図2.32 の回路の電源を投入し、約10秒後にオフにした、という実験 を実際にサンプリングしたものです。電源電圧がゆっくりとゼロに 向かう時に、今度はOPアンプが入っているために、また動作停止の あたりの状況が変わっていることがよく判ります。

次に、 図2.28 は理想的なものですので、発振防止やゲイン調整の ための部品を加えた、実際的なハイパスフィルタとして、 図2.34 の 回路を実験してみましょう。この回路の出力を計測した 図2.35 の 出力波形と出力のスペクトルを見ると、 図2.29 の入力よりも、 おもに中域の高調波成分が増強されて、サウンドとして耳で 聞いてみると、「鼻のつまったような」音色に変化していることが 判ります。これは、発振防止のために入れているコンデンサによって 同時に一種のローパスフィルタとなっているために、高域も減衰して いるためです。従って、この回路はむしろ「バンドパスフィルタ」に 近いものです。

本書の付録CDROMのサウンドトラックのうち、第6トラックのサウンドは、 この 図2.34 の回路の電源を投入し、約10秒後にオフにした、という実験 を実際にサンプリングしたものです。音色の違いを聞いてみましょう。

ここでは、OPアンプに単純なCR受動回路を組み合わせた簡単なフィルタ 回路のみを紹介しましたが、まだまだ固定的なフィルタ回路には色々な 種類があります。また、サウンドエレクトロニクスの世界では、むしろ 「フィルタ特性が時間的に、あるいは制御信号で変化する」というもの が重要となります。このタイプのフィルタ回路については、本書では もっと後で述べていきます。

●エンベロープとモジュレーション

第1章では、サウンドの要素として「ピッチ(周波数)」「波形(音色)」と ともに「音量」がある、と述べました。そして、単純に全体のボリューム を設定したり、周期的な信号でゆっくり振幅変調(AM)した「トレモロ 効果」などの持続的な音量パラメータだけでなく、サウンドエレクトロニクス で重要なのが、個々のサウンド(たとえば楽器で鳴らす一つの音符)ごとに 持っている、音量の時間的変化特性「エンベロープ」です。アナログ シンセサイザの時代には、 図2.36 のような「ADSR特性」が代表的なもの でした。つまり、上段にあるような「ON」「OFF」という鍵盤操作に対応 した入力信号に対して、以下の動作をする回路です。

 Attack:ゼロレベルから最大のAttackレベルまで指数関数的に上昇
     (そこから自動的に次のDecayに移行する)

 Decay:Attackレベルから、ON時の持続音量であるSustainレベルまで
     指数関数的に減少

 Sustain:ONの間はこのレベルで持続

 Release:OFFになると、Sustainレベルからゼロレベルまで指数関数的
     に減少

ADSR回路としてのパラメータは、Attack、Decay、Releaseの3つのスピード と、Sustainのレベルの1つ、というのが古典的なものでしたが、その後の 電子楽器は「鍵盤を弾く強さ」に相当する「タッチ」というパラメータが 登場したために、これを反映させるために、 図2.36 のようにAttackレベル をさらに設定できるものも多くなりました。機能の進展とともに、楽器の 特性要因も進展する、という好例です。

さて、ここでは簡単なアナログ回路として、このADSRエンベロープ回路を 製作してみましょう。使う部品はとても少なく、もっとも基礎的な簡易回路 でしかありませんが、アナログ回路技術のいい題材となります。まずは、 図2.36 を実現するために必要な機能を並べて、全体として統一された動作を するように組み合わせる、というのが「設計」作業になります。

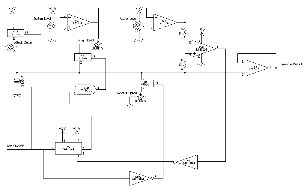
ここでは基本的には、人間の感覚として自然な時間変化と感じられる「指数 関数的な変化」を、すでに検討した「コンデンサへの充放電」で実現する ことにします。つまり、コンデンサに充電したり放電する経路にボリューム を入れれば、その時間が制御できる、というもっとも単純な原理です。 また、AttackとSustainのレベル設定については、電源電圧をボリュームで 分割して、これを 図2.11 のボルテージ・フォロワで受けるようにします。 これは定番的なテクニックです。そこで、設計の焦点は、ON/OFFの入力 と充放電されるコンデンサの端子電圧から、どうやってADSRのフェーズ (状態変化)を結び付けるか、という点に絞られます。今回、筆者が実験 した回路では、 図2.37 のようになりました。興味のある読者は回路を追って みて欲しいのですが、ここではOPアンプLM324をプラスマイナスでなく単電源 として使用して、Attackレベルに到達したことの判定に、コンパレータ回路 を利用しているのが特徴です。アナログスイッチICの4066もここでは単一 電源で動作させています。実際にこの回路を動作させた様子が、 図2.38 に ありますが、Attackレベルの約半分に設定したSustainレベルへの指数関数 的な収束とともに、上段の入力電圧に対応した下段のADSRエンベロープ特性 がほぼ正確に発生できています。

さて、それではこのエンベロープを使って、実際にサウンドを作って みましょう。つまり、もっとも単純な矩形波の入力信号に、このエンベロープ をかける(振幅変調:モジュレーション)ということになります。 図2.39 はその基本的な構成例です。ここではアナログスイッチICの4053を 用いて、 図2.37 のエンベロープ回路の出力電圧(ちゃんとボルテージ フォロワでバッファリングされています)と、GNDレベルとを、ピッチに 相当する矩形波信号によってスイッチングしているだけです。これは、 サウンドの波形が+5VとGNDとの2値しかとらないために実現できる簡易法 ですが、立派にサウンドとして出てきます。

図2.40 は、 図2.37 のエンベロープ生成回路を用いて、 図2.39 の実験回路を製作 して実際に生成した「エンベロープ付きサウンド」の計測例です。このサウンド は、本書の付録CDROMのサウンドトラックのうち、第7トラックに収めて ありますので、実際に耳で聞いてみましょう。

また 図2.41 は、 図2.37 の実験回路で、SustainレベルをほとんどAttackレベル と同じにまで上げて、さらにAttackスピードを早く(ボリュームの抵抗値を 小さく)した例です。これは、入力のキーイング信号に類似した形状の エンベロープとなりますから、楽器でいえば「オルガン」「フルート」等 の持続音楽器でよく使われるものです。このサウンドは、本書の付録CDROMの サウンドトラックのうち、第8トラックに収めてありますので、実際に耳で 聞いてみましょう。

そして 図2.42 は、 図2.37 の実験回路で、Sustainレベルをほとんどゼロレベル まで下げて、さらにDecayスピードとReleaseスピードを遅く(ボリュームの 抵抗値を大きく)した例です。これは、入力のONによって打撃的な立ち上がりを して、その後はOFFの入力にほとんど関係なく減衰する、という形状の エンベロープとなりますから、楽器でいえば「ピアノ」「ギター」等 の減衰音楽器でよく使われるものです。このサウンドは、本書の付録CDROMの サウンドトラックのうち、第9トラックに収めてありますので、実際に耳で 聞いてみましょう。面白いのは、これら3種類のサウンドは、ピッチに相当 する矩形波信号については、まったく同一の音色であるにもかかわらず、 サウンドとして異なった印象に聞こえてくることです。このあたりは、 人間の聴覚の神秘ともいえるもので、サウンドエレクトロニクスの視点と しても重要なものです。

[コラム:真空管のクールな音]

以下の記事は、IEEEという学会のSPECTRUMという会報に載った「真空管 のクールな音」という記事の概要を紹介したものです。IEEEの編集部と、 ボランティアで翻訳してくださった筆者の友人の「匿名希望氏」の許可を 得ましたので、ここで紹介しておきましょう。 (オリジナル記事は August 1998 issue of IEEE Spectrum です)

●真空管のクールな音

 ソリッドステート全勢のこの時代に真空管が使われている分野が2つだけあ
る。高周波高出力を必要とするマイクロ波、そして一方、音楽を創造する世界
である。人間の聴覚は非線型で複雑なため、モデル化がうまくできず、オー
ディオ機材の性能を測定しても評価の正当性は疑わしい。
 楽器用(ギター)アンプ、スタジオ用録音機材、Hi-Fiオーディオといった
分野では90年代になっても真空管が使われている。日本、台湾、中国では高級
オーディオが熱狂的ファンを得ており、アメリカやヨーロッパのビンテージ・
ギターやギターアンプがコレクターズ・アイテムとなっている。

[なぜ真空管か? ---- 主観的理由]

 前記の3分野はいずれも音楽創造・再現に直接かかわっているのであるが、
それぞれまったく別の性質を持っている。
 高級ステレオアンプとギターアンプを比較した場合、EL34のような出力5極
管が使われ、回路もほとんど同じである。ところが、1950-60年代の初期のロッ
クで使われた真空管アンプの歪んだ音がエレキギターの標準となった。このよ
うな特徴的な非線型性がアメリカやイギリスのミュージシャン文化を形成した。
 振幅の飽和(クリップ)効果は金管楽器のような音となる。出力管とスピー
カーとの仲介役の出力トランスは、飽和歪みによってアンプの音を特徴付けて
いる。
 もうひとつの要素--タッチによる音色変化は回路の非線型性と電源電圧の不
安定さによるものである。
 スピーカーからギターの弦に音響的フィードバックをかけ無限に鳴り続ける
演奏(いわゆるフィードバック奏法)は真空管アンプの持つコンプレッション
効果によって可能となるもので、ソリッドステートアンプではなかなかうまく
いかない。

 これまで30年以上の間、多くの技術者によって真空管シミュレーターが作ら
れ、成功を収めたものもあるが、多くのアマチュアやプロのミュージシャンは
やはり真空管を好んでいる。
 このような考え方は業務用録音機器の世界にも影響を及ぼした。1985年以降、
真空管の柔かく快い響きに魅せられたレコーディング・エンジニアたちがいる。
 真空管に比べて最近のディジタル録音やミキシングは滑らかさに欠ける。
これはソリッドステートであるということ自体よりも、電解コンデンサーと安
価なOpアンプによるものである。
 理由の真偽はともかく、真空管式コンデンサーマイク、プリアンプ、リミッ
ター、イコライザーが使われるようになった。

[なぜ真空管か? ---- 客観的理由]

 真空管とトランジスターの違いは元々の物理特性と回路構成、部品による。
3極真空管の総合歪率はトランジスターやFETよりも低く、歪みの次数も低
い。真空管のクリップ(飽和)特性はトランジスターと比べてそれほど柔らか
くはないが、トランジスターでは負帰還によって先鋭化されてしまう。ソリッ
ドステートの回路では大量の負帰還をかけるため、オーバーロードした場合の
特性が悪くなってしまう。
 少量の負帰還、または無帰還ならば歪みを感じさせずにオーバードライブさ
せることができる。負帰還が多いとクリップやスルーレートに起因する過渡混
変調歪も発生する。
 クリップによる歪みだけではなく、半導体は温度によって特性が変化するた
めB級アンプではクロスオーバー歪も増える。しかし、カタログ・スペックは
最大出力時の歪率を記載するため、クロスオーバー歪は最小値しか表れない。
(信号レベルが小さいほどクロスオーバー歪は大きくなる。)
 民生用真空管アンプはA級またはAB級の回路を使うため、小さな信号レベ
ルでもクロスオーバー歪は発生しない。

 出力トランスもまた真空管アンプに隠された大きな要因である。歪の2次成
分が大きさが暖かみを造り出し、立ち上がりの遅さが滑らかさの素となる。出
力トランスは時間軸でも周波数軸でも信号を変える非線型素子なのである。ト
ランスによる高調波歪は1%以上と大きいが、ほとんどが2次と3次の成分で
あり、他の電子回路と違って周波数に依存する。

 混変調歪は低い周波数の信号が同じ経路を通る高い周波数の信号に変調をか
けることによって発生する。高調波歪よりも混変調の方が耳につきやすい。
 電子回路では混変調歪が高調波歪の3倍から4倍発生するが、トランスでは
1/3から1/4程度である。
 ソリッドステート回路では大量の負帰還がクロスオーバー歪も含めたすべて
を解決している。普通、Opアンプのオープンループでの歪率は20%から70%の
範囲で、安定性を維持するためには-6dB/Octの周波数特性が必要である。これ
は、可聴周波数よりも高い信号に対してOpアンプは歪を解消するためのゲイ
ン・マージンがほとんどないということを意味している。この超高域信号は歪
んだ状態で次の増幅段に送りこまれ、更なる歪と混変調を生み出す。この混変
調が非調和で人工的な音として聞こえ、ノイズ・フロアーを汚し、音楽の微妙
な特質を隠してしまう。

 一方、真空管は元々ノイズが多い。オーディオ帯域では1/fノイズが優勢なの
で、素子の選別が必要となる。
 能動素子自体に加えて受動素子による違いもある。トランジスターはインピー
ダンスが低いので段間の結合に大きな容量のコンデンサーが必要となり、電解
コンデンサーを使うことになる。漏れ電流、高周波特性の悪さ、経年変化といっ
た欠点のため、真空管アンプでよく使われる良質のフィルム・コンデンサーに
比べて音質面で不利である。
 しかし、電解コンデンサーの問題は低い周波数にある。漏れ電流のヒステリ
シスが低い周波数領域での高調波歪を増やしている。

 ギターアンプでは別の観点もある。トランスが飽和するときコンプレッショ
ン効果が働き、太い音が出るというのである。ソリッドステートではできない
芸当である。

[ギターアンプの変遷]

 ギターにピックアップを取り付け、アンプ、スピーカーを接続しようという
アイディアが最初に出たのは1930年代であった。
 初期のギターアンプはスティール・ギターに使われた。その後、1950年代に
はブルース、カントリー、ジャズが融合したロックンロールにとって必須のも
となった。
 トランジスターが広く使われるようになる1960頃まで、すべてのロック・ギ
ターのスタイルは真空管の上で形成された。後に、ギターアンプの前に増幅器
を接続することによって更に激しく歪ませるようになり、ハードロック、ヘビー
メタルへと発展する。
 これまでに出現したギターの演奏スタイルはいずれも今でも有効で、機材の
市場は交錯している。さまざまなメーカーがパワーアンプ、プリアンプ、エフェ
クター等を作っていて、古い機器のレプリカから革新的なものまで手に入れる
ことができる。特筆すべきは、真空管アンプの基本設計は1950年代から60年代
初頭に作られた数機種を基にしている点である。チャンネル数や増幅段の追加、
トーン・コントロール回路の改造、リバーブやトレモロ等のエフェクト、色々
な形のスピーカー・キャビネットといった違いはあるものの、基本的な回路は
結局同じ所へ戻ってくる。

[ベースギターの場合]

 ベースはリード・ギターとは異なり、音楽のリズム面を強化し、音域はメロ
ディーよりも数オクターブ低い。ほとんどすべてのベースはソリッド・ボディー、
すなわち普通のエレキギターをそのまま大きくして弦を太くしたものであるが、
歪んだ音はあまり使われないのでソリッドステートも市場を揺るがせている。
ダンピングファクターが高く、低い周波数で大きなパワーの出るアンプならば
ベースアンプとなりうる。
 しかし1990年以降、真空管ベースアンプの人気が上昇してきた。

[業務用機器(プロ・オーディオ)]

 ギターアンプやベースアンプはプロ・ミュージシャンを対象にしたものであっ
てなぜかプロ・オーディオとは別のものと考えらえている。
 通常、プロ・オーディオは拡声装置および録音装置として定義されるが、そ
れらの用途はいくぶん異なっている。拡声装置(PAシステム)はライブ・ス
テージで使用され、耐久性と信頼性が最も重視される。録音装置はスタジオで
使用され、伝達特性が重要となる。
 録音スタジオで真空管が使われている最も一般的な例はボーカル用のコンデ
ンサー・マイクである。各種のマイクはカプセルと呼ばれるそれぞれ独自の変
換器を持っており、周波数特性、位相特性、歪率は異なっている。どんなにう
まく設計されたカプセルでも完璧なものはなく、それらの特性を芸術的に生か
すのが録音技術者の腕である。
 コンデンサー・マイクにおける真空管の優位な点は、入力インピーダンスが
非常に高くカプセルに負荷を与えないことである。また、非常に声量の大きい
歌手の場合、ソリッドステート回路のダイナミック・レンジを遥にオーバーし
てしまうようなピークに対しても、高電圧動作の真空管ならば柔らかなクリッ
プですむ。
 真空管式マイクと同じぐらい人気を得ているのが特殊なプリアンプ、いわゆ
るダイレクト・ボックスで、その役割は電圧増幅、インピーダンス変換、出力
のバランス化である。この種の機器で最も好まれているものは、ソリッドステー
ト回路の中に1本だけ真空管を使用し、12AX7を12Vという低電圧で動作させて
いる。「飢えたプレート」によって大きな歪みを得ることができ、これがオー
ディオにおける真空管の唯一の利点だという設計者もいる。
 その他、録音スタジオでよく使われる真空管機材は、プリアンプ、コンプレッ
サー、リミッター、イコライザーである。また、特殊な例ではハモンド・オル
ガンに接続する回転スピーカー(レスリー・スピーカー)がある。

[高級オーディオ]

 真空管オーディオの中で高級オーディオは最も変わった領域であろう。高級
オーディオを支えているのは、多くの人々が聞きのがすような細かい部分にま
で気をつかう熱狂的なマニアである。最近まで高級オーディオの市場はソリッ
ドステートがほとんどを占めていた。真空管への移行は1970年以前のビンテー
ジ・ハイファイ・アンプに対する回顧的なサブカルチャーとして始まった。
 ミュージシャンと違ってオーディオ・マニアは真空管のクリーンでスムーズ
な音、場合によっては初期のソリッドステートよりも遥に細やかで生々しい音
を好む。
 ギターの世界と同じように高級オーディオも画一的な市場ではない。真空管
アンプに対する要求は3つに分類することができ、オーディオ・マニアはそれ
らの中から好みの回路を選択する。設計者側は1方式にこだわり、他の方式に
対して激論を戦わせる。
 少し前まで、大部分の高級オーディオは6550かEL34のプッシュプルに20dB以
下の負帰還をかけた伝統的なHi-Fi回路が使われていた。しかし、最近になって
シングル・アンプの人気が上昇してきた。出力3極管を1本か2本使い負帰還
をかけないという方式が日本から始まった。歪率は悪く、原理的に第2高調波
が多い。出力は小さいので高能率のスピーカーが必要となる。副次的な現象と
して、「色付け」がされるといって嫌われてきたホーン・スピーカーの人気が
復活するようになった。
 第3の、最も少数派の方式は出力トランスレス(OTL)である。インピーダンス
の低いスピーカーを真空管で直接ドライブするのは難しい。低インピーダンス
の3極管か4極管を多数使ってプッシュプルを形成するのである。それにもか
かわらず、非線型な出力トランスを取り除くことは努力に価すると考えるオー
ディオ・マニアもいる。

[真空管の選択]

 真空管アンプの設計者はごく限られた種類の真空管のみを使う傾向にある。
ギターアンプでは昔ながらの Fender/Marshall/Vox と同じ真空管を使用する。
プリアンプには12AX7、位相反転とドライバーには 12AX7か12AT7、出力用には
6L6GC,6V6GT,EL34,EL84,6550 のうちのいずれかが使われる。
 1980年代後半、Matchlessが登場したとき、入力段にはローノイズ5極管EF86
が使われ、ミュージシャンたちを困惑させた。しかし、ついにはそれが流行と
なり、真価を発揮した。
 一方、プロ・オーディオではそれほど固定化はしていない。12AX7,12AU7,
12AT7,12BH7,そしてある時には12AY7等も使われる。低価格の機材に12AX7が使
われるのは、ギターアンプで最も多く使われていて手に入りやすいからである。
 高級オーディオでは1950年代後半から1960年代にかけての代表作に依存し、
6550かEL34が使われる。また、シングル・アンプの到来によって、300B等の直
熱3極管が使われるようになった。

[更なる魅力]

 ソリッドステートの設計者は、ダイオード・クリップやコンプレッサー等の
アナログ回路で真空管ギターアンプの伝達特性や歪のシミュレーターを作ろう
としてきた。このような製品はごく一部の人にしか認められなかったものの、
最近ではディジタル信号処理(DSP)や物理モデリングによって、厳しいミュー
ジシャンの間でも評価されるようになってきた。しかし、実際に真空管に追い
付くまでにはほど遠いという意見も根強い。
 プロ・オーディオにおける真空管の最後の開拓地はミキシング・コンソール
であると思われる。スタジオ・ワークの心臓部で、初めの信号経路、イコライ
ザー、エフェクトのコントロール、ミックス・ダウンといった役割を持つ。
ほとんどのスタジオで使われているミキサーは大きくて複雑で、コンピュー
ター制御による自動ミックス機能を持っているものが多い。大きなミキサー卓
は高価であるにもかかわらず、5534のような安価なOpアンプと、段間結合に
は電解コンデンサーが使われている。これでは不十分だという録音エンジニア
もいて、ミキサーの真空管化を推進している。
 最も興味深い新作は、1990年に登場したオーディオ用真空管である。旧来の
6L6GCや12AX7のイミテーションや改良版ではない、新しいタイプのものでも市
場に受け入れられている。

 真空管は、ギターアンプの世界において揺るぎない地位を得ている。録音ス
タジオや家庭用オーディオについては道楽のように見えるが、伝統もあり一夜
にして消え去るものではない。真空管を使う技術的理由は、ある用途でははっ
きりしているし、設計者も使用者もよく理解している。音楽的嗜好が真空管を
要求するかぎり、来世紀以降も真空管製品と真空管そのものも生産され続ける
であろう。

(IEEE編集部からの掲載許諾メイルです(^_^))
Dear Mr. Nagashima--
We are happy to give you permission to publish a Japanese digest 
of the article on tubes by Eric Barbour that appeared in our August 
issue, as you describe. Any such publication should contain a credit 
line stating that the full article originally appeared in the August 
1998 issue of IEEE Spectrum. Very truly yours,
--Michael J. Riezenman, Senior Engineering Editor


トップに戻る