成安造形大学コラボレーション・プロジェクト

アーティストのための汎用センサ自作応援講座

2001年1月 長嶋洋一


第9話

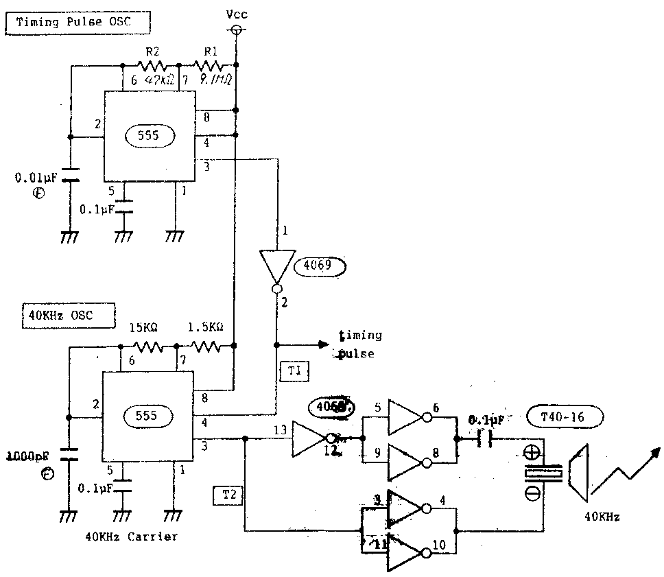
さて、今回対象とするのは、 第1話 で紹介した中の、秋月電子の この超音波距離計 のセンサです。 これは同期させて超音波を送信・受信して、 反射された超音波の塊の遅れを計測するものです。
もう少しだけ詳しく動作について説明すると、システムは 40kHzの超音波信号を送信する回路、それを受信する回路 がまずあります。これは出っぱなしではなくて、ゲート回路 によって定期的に(バースト状に)出ます。そして、 17.2kHzの基準信号(この周波数は、摂氏20度において 超音波が往復1cmだけ進む時間の周期をもつ)を、 超音波を出してから反射波が届くまでの時間だけゲート回路を 通過させて、その間に何発のパルスがあったか、を得ます。 このパルス数が、cm単位での超音波の反射物までの距離となる わけです。

キットの距離計としては、このパルス数(既にディジタル)を 3桁のLEDで表示するための表示ドライバ回路があるのですが、 ここではこれは使いません。 このセンサにAKI-H8をじかにつなぐ場合には、このディジタル データをAKI-H8でそのままMIDI化して出せばいいのでカンタンなのですが、 今回は汎用A/D-MIDIにアナログ電圧として送る必要があるので、 なんとわざわざ、この毎回のディジタル値を再びアナログ電圧に しなければなりません。(^_^;)
このセンサは、珍しくセンシング動作そのものがディジタル なので、アナログ物理量のセンサをティジタル化するその前段から 信号をもってくる、というズルいテクが使えません。そこで、 回路図を眺めて、うまくアナログ化する必要があります。 この方法は他のセンサにも応用できるので、こうしてこの HTMLを書きながら、デジカメで撮りながらの同時進行アドリブ 実験なのですが、なんとかアナログ化に挑戦したいと思います。(^_^)

さて、そういうことで、いつものように こんな ふうに、机の上にお店を拡げました。いつもこうなっているわけでは ないので、こうやって並べると、さぁやるぞ、という気になります。
まず電源ですが、マニュアルによると+8.5V~~+12V、まぁ安定化として +9Vが推奨、とありました。これでは、せっかく仕入れた この +6VのACアダプタでは、ちょっと電圧が低いです。そこで、 ジャンク箱をごそごそとあさって、 この 正体不明メイドインチャイナの+12V400mAのACアダプタと、 この ビクターPHS(昔のもので電話機は既に捨てていた)用の メイドインチャイナの+9V500mAのACアダプタ を候補として、実際にテスタで電圧を計ってみることにしました。 こういう時に便利なので、身近な電気製品が壊れた時には、 その付属のACアダプタとかは捨てずにとっておきましょう。

ACアダプタの出力電圧を計る、というのはまぁ簡単なことですが、 一応、アダプタはAC100Vのコンセントに差し込みますし、出力が うっかりショートしても壊れる危険性がありますので、空中で テスタの電極を触れたりせずに、 このように まずACアダプタの出力プラグをカットして、ワニグチでちゃんと つないで、自分はACアダプタを両手で差し込むだけ(なにかあれば サッと抜ける)という体制でいきましょう。
実際に無負荷で計測してみると、 これ は16.3V、 これ は12.4Vの出力がありました。 3端子レギュレータ7809で+9Vにするのですが、あまり電圧 ドロップの差があると、発熱として吸収されるので、ここでは 電圧差の少ない(3Vもあれば十分) この PHS用のACアダプタを使うことにしました。 もし、消費電流が大きくて電圧が落ちてくるようならもう一つに 替えますが、LEDも点灯しないので、たぶん大丈夫でしょう。

今回のキットは、 この 基板の1/3ぐらいのエリアが、3桁のLEDとそのドライバの 回路のためのスペースになっていますので、LEDが不要であれば ここに3端子レギュレータを付けてもいいぐらい、スペースは空いています。 ただし、ディジタルで出力されている情報をアナログ化するための 回路をこの部分に空中配線で押し込むのはあまり教育的では ないので(^_^;)、今回もユニバーサル基板を使うことにしました。
いつものように、ということなのでいちいちクローズアップ写真は 省略ですが(^_^;)、ACアダプタを受けて+9Vへの3端子レギュレータ回路、 さらに最終的には+5Vフルスケールでの出力ということで(+9Vのまま 出したら、AKI-H8の回路が壊れますので注意(^_^;))、さらに +5Vのためのレギュレータ回路も作りました。 ちょっと大袈裟ですが、 こんな 風景です。今回はキット基板の先端に超音波センサが並ぶので、これを 尊重して、基板を縦方向にレイアウトしてみました(^_^)。

さて、肝心のセンサ基板ですが、もっともカンタンに、「無調整の場合 にはこのように」というものでいくことにしました。より長距離の センシングをしたい場合には、マニュアルに従って調整しながら、 数値をカットアンドトライで追い込むことになります。
さすがにこのクラスのキットになってくると、部品表はありますが、 「製作の手順」というような親切なものはなくなります。あくまで 自分の責任で、慎重に回路図と部品表と基板のシルクを確認しながら 製作していきましょう。ちなみに今回の場合には、ICの4553と それ以降の回路は不要ですので、3個の2SA1015とかLEDとかは 不要です。 必要な部分だけ抜き出した回路は、 こんな ふうに なります。
まず最初の手順としては、部品の下にくるとあとで付かないので、 ジャンパから付けることになります。ここではJ1からJ21まで、という ことで、シルクには記号がないので、マニュアルの拡大された部品配置図 を頼りに、確実に付けていきます。 J21までのジャンパを取り付けた基板は こんな ふうに なりました。

ジャンパが付けば、あとは部品表に従ってどんどん部品を付けて いきます。注意点とかありますので、初めての人は以下に従って いきましょう。
まず、抵抗を付けます。部品配置図により、立てるものは立てて下さい。 抵抗に向きはありません。J13の下の47Kは10Kとします。 どうもこのキットは、部品が余り気味にけっこう入っているよう なので(^_^;)、余っても気にしないでいきましょう。
また、基板のバグを発見したのですが、μPC4570の下に付く100K の片方のハンダ面のランドがシルクで塞がっていますので(^_^;)、 ここはパターンを信じて、あとでICの足にじか付けします。 まぁ、こういう事もある、ということで。 抵抗が付いた基板は こんな状態 になりました。

抵抗に続いて、ダイオードです。ダイオードには向きがある上に、 このキットでは2種類のダイオードを使いますので注意しましょう。 また、ガラス封入のダイオードは熱に弱いので、ササッと付ける 必要があります。
僕のキットに入っていたのは、回路図では1N4448とあった 3本の代わりに何故か5本の1S1558、そして回路図で1SS106 とあった2本(こちらは白い線がある)でした。種類と向きを 間違えないように付けます。
普通は次にはコンデンサですが、ICのリードにつなぐ抵抗のリードが 余っていて気持ち悪いので(^_^;)、先にICを付けました。 ICにも向きがあり、逆にすると壊れますので、パッケージ上の 凹みマークを確認します。 今回は4511と4553は使わないので、取り付けませんでした。 ダイオードと必要なICまでが付いた基板は こんな状態 になりました。だいぶサマになってきましたね。(^_^)

そして、コンデンサです。このキットの場合には、ディジタルと アナログがほどよくブレンドされているシステムのために、 コンデンサとしては、ちょっと注意が必要です。というのも、 同じ静電容量でも、セラミックコンデンサとフィルムコンデンサ、 というようにタイプを正確に使い分ける必要があります。 このキットの場合、1000pF(102)と0.01μF(104)というのが、 両方のタイプで同じ数値で重複していますので、回路図と照合して 確認します。 また、ケミコン(電解コンデンサ)は例によって、向きがありますので 極性を確認して取り付けます。電源VccとGND間のケミコンは実体配置図 には記載されていないので(^_^;)、適当なところに付けます。
「調整がめんどうな人」のためのオプションとして、J14の横の フィルムコンの103にさらに103を並列に付ける、と書いてあります が、この余分の103は無かったので、手持ちのジャンクから 付けてみました。コンデンサが付いたところまでのアップを 以下に並べますので、確認してみましょう。

あとは、超音波の送信/受信モジュールです。ケースとつながっている のが「-」側です。正面から見ると「眼」みたいですが(^_^;)、 こんな ふうに なりました。
これでキットの基板も完成なので、あとは調整ということになります。 今回の場合には、正確に距離をcmまで計測するというのでなく、 「近づいた」「遠ざかった」というのがアナログで出ればいいだけ なので、このあたりは適当にいきます。(^_^;)

さて、普通はここまでしないのですが、せっかくの機会ですので、 ここでマニュアルの回路図に従って、実際にこのキットの回路で 出ている信号をオシロで確認してみましょう。
セッティングとしては、 この ような もので、秋月電子で仕入れた、Windows用のPicoScopeという オシロを使います。オシロ画面は、Windowsノート内に表示された 画面をそのままBMPファイルとしてスナップショットを撮る ことにしました。
回路図内の信号として、まず送信する超音波信号を見てみましょう。 これ は、上段の青い信号がスキャンタイミングのT1、下段の赤い信号が 放出される超音波信号のT2です。 このグラフの時間軸の「オs」というのは「μsec」ですので、 パルス持続時間t1は0.07msecとかなり短いようです。マニュアルでは 「Vcc:9Vの時に33K推奨」とありますが、一方で「無調整でいくなら 10k」とあります。この値が小さいと、どうも持続時間が短くてパワー 不足となるようなので、R2の10Kにさらに33Kを直列接続にしてみると、 この ようになりました。これなら、0.3msecということでマニュアル 通りですし、いかにも「バースト的にゲートしている」という感じ がします。(^_^)
ちなみに確認しておくと、下段のキャリアの周波数は、およそ 50μsecに2周期、つまり周波数は40KHzということで、 ちゃんと出ていることが判ります。

反射した超音波を受信して検波し、コンパレータを 通った信号T7が これ です。実は、回路図のままではうまい信号とならず、 LM358の3ピン入力とGNDとの間のコンデンサを、102と102の パラだけでなく、さらに303をパラッてようやく このように正常に出てきました。303程度は必要のようです。 このパルス幅が、距離と対応しています。
そして、 これ が、ディジタル表示の時にカウントされるパルス列のT9信号 です。この幅が、手を伸ばして反射距離を数センチから1メートル ぐらいまでうりうりと動かすと、面白いように伸び縮み します。ちょっとこの静止画では判りにくいですが。(^_^;)
ということで、センサキットの部までは完成したようなので、 ユニバーサル基板にこれを固定して、あとはアナログ化を考えます。 ここからは、何も回路図などの材料はないので(^_^;)、オシロ を見ながらの試行錯誤です。

ここでは詳しい試行錯誤は省略しますが、結論として、T7の 信号を受けて1V-4Vあたりの電圧出力をホストに送る回路と しては、 こんな ものになりました。フリーハンドで失礼します(^_^;)。
OPアンプのバッファの入力の段階では、無負荷で この ように センシング出力が出ています。どうしても、平滑しても 変動していますので、この変動は、MIDIを受けたMAXの 方でキャンセル(無視、吸収)する必要があります。
動作としては、コンデンサで交流結合して受けた信号を ダイオードで整流して平滑し、OPアンプのボルテージ フォロワでバッファアンプ出力している、というだけ です。この部分の実体配置図はどこにもありませんので、 どうぞ、資料を調べて作ってみて下さい。(^_^)
この回路部分は この ようになり、センサシステムの全体としては この ように できました。 これで完成です。よかったよかった。(^_^)