筋電センサ関係情報
2015年3月 長嶋洋一
このページは、CQ出版「インターフェース」2015年4月号(2月25日発売)「人体/生体の信号処理」特集の記事の執筆に関係した過去の資料などで、紙面に書ききれないため、 長嶋洋一サイト の中に置いているオリジナルのコンテンツへのリンク、mbedサイトに公開したソースコードへのリンク、YouTubeに上げてあるオリジナルの動画へのリンク、等を整理したものです。 また、情報処理学会 音楽情報科学研究会・エンタテインメントコンピューティング研究会(3月2-3日)での発表にも関連していますが、学会発表予稿集論文では紙面に限りがあり述べていない事項も少なくないので、 CQ出版「インターフェース」2015年4月号 の特集記事を合わせて読むことをを推奨します。
この続きは → こちら へ
目次
「インターフェース」2015年4月号への補足
学会発表資料/参考資料など
- 生体コミュニケーション
- 新・筋電センサ
- 電気刺激フィードバック装置
- 筋肉マウス
- スケッチング/ 色々なプラットフォーム
- プラットフォームの比較表
- XBee書き込み
- MIDIについて
- Maxについて
- 「靄夜」(もや)
- コンピュータサウンドの世界
- 作るサウンドエレクトロニクス
- Max日記
- Propeller日記
- Raspberry Pi 日記
- SuperCollider日記
- Processing日記
- PureData日記
- Arduino日記
- Virtual Performance Project
- mbed日記
- BITalino (1) (2)
- e-Health (1) (2)
- Myo (1) (2) (3) (4)
- それ見たことか
初代 筋電センサ「MiniBioMuse-I」
- 1チャンネル筋電センサ
- AKI-80
- 006P[9V]電池 ×2
- 生筋電信号出力、MIDI出力
- 外観写真・技術情報など
- 動作例(YouTube)
- MiniBioMuseの中身を見よう
- 応用例 : ソニーラジオCMの作曲に利用
- 学会発表「身体情報と生理情報」
- 生体センサによる音楽表現の拡大と演奏表現の支援について
- Sensor@ComputerMusic
- 作品公演 "Brikish Heart Rock"
- 作品公演 "Brikish Heart Rock"
- 作品公演 "天にも昇る寒さです"
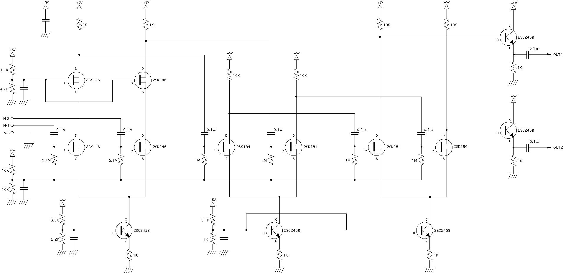
- フロントエンド回路
2代目 筋電センサ「MiniBioMuse-II」
- 2チャンネル筋電センサ
- AKI-H8
- 006P[9V]電池 ×1
- 生筋電信号出力、MIDI出力
- 外観写真・技術情報など
- 新・筋電センサ "MiniBioMuse-II"
- 作品公演 "Bio-Cosmic Storm ver 0.7"
- 作品公演 "Bio-Cosmic Storm"
- 作品公演 "Bio-Cosmic Storm"
- 作品公演 "Bio-Cosmic Storm"
- フロントエンド回路
3代目 筋電センサ「MiniBioMuse-III」
- 8チャンネル×2=16チャンネル筋電センサ
- AKI-H8
- CR123[3V]電池×4, 単3電池×4
- MIDI出力
- 外観写真・技術情報など
- メイキング
- 新・筋電センサ "MiniBioMuse-III"
- 生体センサとMax4/MSP2による事例報告
- 作品公演 "Bio-Cosmic Storm II" (Kassel,2001)
- 作品公演 "Bio-Cosmic Storm II" (Hamburg,2001)
- 作品公演 "Quebec Power" (Montreal,2003)
- 作品公演 "Wriggle Screamer" (SUAC,2004)
- 作品公演 "BioCosmicStorm-III" (Amsterdam,2004)
- 作品公演 "BioCosmicStorm-III" (Paris,2004)
- 作品公演 "Wriggle Screamer II" (Vancouver,2005)
- 作品公演 "Wriggle Screamer II" (Vancouver,2005)
- 作品公演 "BioCosmicStorm-III" (Taipei,2007)
- 作品公演 "Ural Power" (Yekaterinburg,2010)
- 作品公演 "Ural Power" (Yekaterinburg,2010)
- 作品公演 "Ural Power" (Oslo,2011)
- 作品公演 "Ural Power" (Tokyo,2011)
- フロントエンド回路
4代目 筋電センサ「MegaChips」
- 4チャンネル筋電センサ
- Roland FA-101に直接接続
- 単3電池×4
- 4チャンネル生筋電信号出力
- メイキング
- 筋電楽器における音楽的ニュアンスの認識に向けて
- 新しい筋電楽器のための筋電情報認識手法」
- 新しい筋電楽器のジェスチャ・表現の検討について
- 被験者実験(1)
- 被験者実験(2)
- 被験者実験(3)
- 被験者実験(4)
- 被験者実験(5)
- 被験者実験(6)
- 被験者実験(7)
- 被験者実験(8)
- 被験者実験(9)
- 被験者実験(10)
- 被験者実験(11)
- 被験者実験(12)
- 被験者実験(13)
- 被験者実験(14)
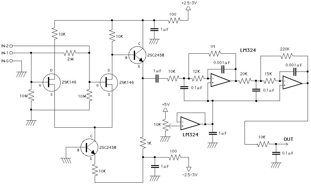
- フロントエンド回路
- 29種類の「手首から先のジェスチャー」
5代目 筋電センサ「CQ_mbed_EMG」
- 詳しくはここ
- 2チャンネル筋電センサ
- NucleoF401RE Arduinodシールド上に構築
- 単3電池×4
- XBeeでWiFi出力
- CQ出版「インターフェース」2015年4月号特集記事に執筆のため製作
- メイキング(1)
- メイキング(2)
- メイキング(3)
- メイキング(4) ← YouTube
- メイキング(5)
- メイキング(6) ← YouTube
- Cookbook formulae for audio EQ biquad filter coefficients
- フロントエンド回路
- リサジュー解析・デモ ← YouTube ← YouTube
- FFT・デモ ← YouTube
- 生体信号の情報処理のためのプラットフォームについて
「CQ_mbed_EMG」 mbed公開ソースコード
Max公開ソースコード
5.5代目 筋電センサ「MiniBioMuse-V」
- 未定・構想中 → これが後に こちら に発展した
執筆メモ
以下は、執筆のために後述の「参考文献」などを調べて書いた私的メモですので、読み流すだけとして下さい ●生体情報の種類(といくつかの事例紹介) ※ ▲印については扱わない バイタルサイン 血圧 - 絶対値の計測 → ▲ 脈拍数 - 絶対値の計測 ○事例紹介 呼吸速度 - 絶対値の計測 ○事例紹介 体温 - 絶対値の計測 → ▲ 排尿・排便 → ▲ 瞳孔反射 → ▲ 脳波 - 特定のパターン → ▲ 反射(無意識の反応) → ▲ 随意運動 - 意志/意図に基づく 運動 - 筋肉のコントロール ◎ → 筋電によるジェスチャ認識/コミュニケーション 発声・発音 → ○事例紹介 脳波 → ○事例紹介 ●生体情報の計測・監視(といくつかの事例紹介) ※ ▲印については扱わない ※医学的に高度/特殊なものを除く 非接触計測 → ▲ 画像認識 - 姿勢、表情、運動、・・・ 体温 - サーモグラフィー レントゲン、CTスキャナ、超音波エコー、fMRI、・・・ 接触計測 化学的計測 - 内分泌系(血糖値、イオン、ホルモン、・・・) → ▲ 物理的計測 呼吸 - 口頭/鼻先の風量変化、肺の伸縮、末端C02濃度 ○無意識下の低下は「酔い」に関係 ? 心拍 - 指先/耳たぶ(ヘモグロビン濃度変化) ○赤外LED→フォトTRのクリップでピーク検出 血圧 - 加圧と心音から計測 → ▲ 体温 - 温度センサ → ▲ 皮膚電気抵抗(GSR: GalvanicSkinResponse) - 皮膚の電気伝導度 - 汗腺(交感神経系) ○事例紹介 姿勢 - 身体に取り付けた加速度センサの重力方向に対する成分から推定○事例紹介 筋音 - 高感度マイクから筋肉の状態を計測 ○事例紹介 電気的計測 - 神経系(高速の化学反応) - インパルスの伝播 神経束パルス → ▲ 脳波 (EEG: ElectroEncephaloGram) → ▲ 心電 (ECG: ElectroCardioGram) → ▲ 筋電 (EMG: ElectroMyoGram) 針筋電 → ▲ 表面筋電 ◎ ※以降の「筋電」は表面筋電に限定 誘発筋電(電気刺激に対する反射筋電分析) → ▲ ●生体信号処理に特有な注意点 ※筋電を念頭に・・・ 電気信号の伝わり方 神経や筋肉(内部)の活動電位 - 約100mV 身体を伝導する際に1/1000〜1/10000に減衰 電気信号として非常に微弱 ※以下の数値は文献によりばらつきあり 神経束パルス : 10μV (細胞外) EEG(脳波) : 1μV〜500μV ECG(心電) : 50μV〜2mV EMG(筋電) : 10μV〜10mV 信号源インピーダンスが相当に大きい EEG(脳波) : 1kΩ〜100kΩ ECG(心電) : 1kΩ〜100kΩ EMG(筋電) : 100kΩ〜10MΩ ハム(交流誘導ノイズ)等が乗る 100〜1000倍のオーダのノイズ コモンモード - 差動増幅回路によりキャンセル - 基準電極も必要 ハムノイズ - 50Hz/60Hz選択的ノッチフィルタ アーティファクト(基線変動) - 電極の接触状態/人体の運動による 100〜1000倍のオーダの偶発的ノイズ 電極が皮膚に馴染むまで数分かかる ※ 計測したい信号以外の「雑音」を全てまとめてこう呼ぶこともある ドリフト 計測環境の温度変化 長時間計測による電圧変化などの電気的変動 周波数帯域はDC〜5kHz程度まででOK ※以下の数値は文献によりばらつきあり 神経束パルス : DC〜3kHz EEG(脳波) : 0.5Hz〜70Hz ECG(心電) : 0.1Hz〜200Hz EMG(筋電) : 1Hz〜2kHz 神経活動電位のイオンチャンネルに起因する特性 閾値(細胞膜の脱分極→非線形動作) 不応期 refractory period (Na+チャンネルが不活性となり反応しない時間) 骨格筋の絶対不応期 : 1〜3msec 心筋の絶対不応期 : 200msec 生体環境に有害な電気刺激等を与えない(危険防止) 個人差、疲労、適応/学習について考慮する 被験者実験には被験者の同意書・倫理委員会の承認が必要参考文献
以下のリストは、調査のためにチェックした、SUAC図書館の文献などのリストです。 実際にはおよそ1/3ほどの本が今回の執筆に役立っています。 ■生体信号/情報■ 生体信号処理の基礎 佐藤俊輔, 吉川昭, 木竜徹共著 東京 : コロナ社, 2004.1 1階閲覧書架 491.3/Sa 85 医用電子・生体情報. 谷口慶治, 若松秀俊著. 共立出版, 1996. 集密・図書 492.8/Ta 87 講座情報社会科学, 3. 学研, 1973. 1階閲覧書架 401/Ko 98/12 , 1階閲覧書架 401/Ko 98/3 生体情報計測. 星宮望著. 森北出版, 1997. 集密・図書 491.3/H 92 生体情報工学. 赤澤堅造著. 東京電機大学出版局, 2001 (バイオメカニズム・ライブラリー). 1階閲覧書架 491.3/A 33 生体情報システム論. 福田忠彦著. 産業図書, 1995 (知識・情報・メディア/シリーズ). 1階閲覧書架 141.2/F 74 生体情報の可視化技術. 生体情報の可視化技術編集委員会編. コロナ社, 1997. 1階閲覧書架 492.8/Se 19 人間-機械系 : 人による機械の制御. 井口雅一著. 共立出版, 1970 (情報科学講座:B, 生体情報:9. 生物工学:2). 1階閲覧書架 401/J 66/92 ■信号処理■ DSP処理のノウハウ : RISC CPU(SH2)で実現する : 変復調/フィルタ/FFT/SBC/DCT. 西村芳一著. CQ出版, 2000 (Design wave books). 2階閲覧書架 547.1/N 84 ウェーブレット : 信号処理とシステム推定への応用. R. K. ヤング著/袋谷賢吉訳. トッパン, 1997. 2階閲覧書架 547/Y 95 基礎からのデジタル信号処理. 宇山靖政著. 東京電機大学出版局, 1995. 2階閲覧書架 548.2/U 98 計測と信号処理. 鳥居孝夫著. コロナ社, 1997 (メカトロニクス教科書シリーズ:11). 2階閲覧書架 501.22/To 67 ディジタル信号処理の基礎 : はじめて学ぶディジタルフィルタとFFT. 三上直樹著. CQ出版, 1998 (Try computing books). 2階閲覧書架 547.1/Mi 21 パターン認識. 電子情報通信学会編. 電子情報通信学会, 1988. 2階閲覧書架 548.2/D 59 モジュール化に役立つ実用電子回路集 : 計測制御の信号処理からセンサ/通信イ ンターフェースまで. トランジスタ技術編集部編. CQ出版, 1996 (ハードウェア・デザイン・シリー ズ:2. 別冊トランジスタ技術). 2階閲覧書架 549.3/To 66 はじめて学ぶディジタル・フィルタと高速フーリエ変換 : 基礎・原理からよく理解するための. 三上直樹著. CQ出版, 2005. 2階閲覧書架 547.1/Mi 21 ■筋電■ 筋電図からみた歩行の発達 : 歩行分析・評価への応用. 岡本勉, 岡本香代子著. 歩行開発研究所, 2007. 1階閲覧書架 493.9/O 42 筋電図実践マニュアル : 各種検査法の手技とデータ解釈. シン・J・オー著/白井康正監訳/白井康正, 玉井健介, 武内俊次訳. メディカル サイエンス インターナショナル, 1999. 集密・図書 492.16/O 27 筋電図のための解剖ガイド : 四肢・体幹, 第3版. Aldo O. Perotto著/栢森良二訳. 西村書店, 1997. 1階閲覧書架 492.16/P 42 筋電図の読み方. 木下真男, 高宮清之共著. 新興医学出版社, 1998. 1階閲覧書架 492.16/Ki 46 筋電図・誘発電位マニュアル, 改訂3版. 藤原哲司著. 金芳堂, 1999. 1階閲覧書架 492.16/F 68 ニューエクササイズウォーキング : 筋電図的研究から開発した運動としての歩行. 岡本勉, 岡本香代子著. 歩行開発研究所, 2004. 1階閲覧書架 498.3/O 42 脳波・筋電図用語事典, 新訂第2版. ★禁帯出 堀浩 [ほか] 共著. 永井書店, 1999. 2階参考図書 492.16/H 87 末梢神経麻痺の評価 : 電気診断学とリハビリテーション. 栢森良二〔ほか〕編. 医歯薬出版, 1992. 集密・図書 493.73/Ka 98 ★持っている(^_^) 表面筋電図. 木塚朝博, 増田正, 木竜徹, 佐渡山亜兵共著. 東京電機大学出版局, 2006 (バイ オメカニズム・ライブラリー). 1階閲覧書架 492.1/Ki 99 ■書架で発見(^_^)■ 生体計測とセンサ 戸川達男著 東京 : コロナ社, 1986.12 1階閲覧書架 492.1 /To 22 計測のためのフィルタ回路設計 : 各種フィルタの実践からロックイン・アンプまで. 遠坂俊昭著. CQ出版, 1998 (C&E Tutorial). 2階閲覧書架 547.1/E 64 事象関連電位 : 事象関連電位と神経情報科学の発展. 丹羽真一, 鶴紀子編著. 新興医学出版社, 1997. 1階閲覧書架 492.16/N 89 ディジタル信号処理とDSP : パソコンによるシミュレーションとDSPプログラミング 三上直樹著 東京 : CQ出版社, 1999.11 2階閲覧書架 547.1/Mi 21 ■過去に自分で購入した本■ 入門 独立成分分析 村田 昇著 , 東京電機大学出版局 (2004/07) 詳解 独立成分分析 - 信号解析の新しい世界 アーポ ビバリネン (著), エルキ オヤ (著), ユハ カルーネン (著),東京電機 大学出版局 (2005/02) ■アナログフィルタ等(OPアンプ)■ 定本OPアンプ回路の設計 : 再現性を重視した設計の基礎から応用まで 岡村廸夫著, CQ出版, 1990.9 2階閲覧書架 549.34/O 43 OPアンプ活用100の実践ノウハウ : 最善の性能を引き出す選択と活用のすべて 松井邦彦著 ,CQ出版, 1999.1 2階閲覧書架 549.34 /Ma 77 特集・OPアンプによる回路設計入門 : アナログ回路の誤動作とトラブルの原因を解く. CQ出版社, 1989 (トランジスタ技術Special:No.17) 2階閲覧書架 549.6/To 66/17 特集・実験で学ぶOPアンプのすべて : 汎用OPアンプから高性能OPアンプまで. CQ出版社, 1993 (トランジスタ技術Special:No.41). 2階閲覧書架 549.6/To 66/41 特集センサ応用回路の活用ノウハウ : 基本的なセンサの使い方から応用回路設計まで. CQ出版社, 1999, 1999 (トランジスタ技術Special:No.66). 2階閲覧書架 549.6/To 66/66